進芯發布基于車規級芯片ADP32F036QP48Q的汽車空調壓縮機解決方案
汽車空調系統作為維持車內熱舒適性環境的關鍵裝置,通過精確調節車廂內的溫度、濕度、空氣潔凈度以及氣流分布,為駕乘人員營造舒適駕乘空間,顯著提升整車乘坐體驗。在該系統中,空調壓縮機作為制冷循環的核心部件,承擔著壓縮與輸送制冷劑蒸汽的關鍵作用,其性能直接決定空調系統的效能與響應速度。
為滿足汽車空調對快速啟停、迅速制冷制熱、運行平穩、高效節能及低噪聲等方面的綜合需求,壓縮機必須具備卓越的動態響應與負載適應能力。針對該應用場景,進芯電子推出高性能汽車空調壓縮機解決方案。該方案以公司自主研發的車規級芯片ADP32F036QP48Q作為主控芯片,結合專為壓縮機設計的無感FOC控制算法,可精準觀測負載轉速與轉矩,具備快速平穩啟動、寬速域范圍內高扭矩輸出、高速運行穩定、振動噪聲低及整體能效優異等突出特點,為汽車空調系統的高性能與高可靠性提供核心支撐。
空調壓縮機方案
主控芯片特性
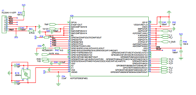
ADP32F036QP48Q是一款專用于汽車電機驅動器、空調壓縮機、汽車OBC、DC/DC轉換器等場合的高可靠性的車規DSP芯片,具有很高的性價比和出色的控制性能。
主頻 | 100MHz |
加速單元 | CLA控制算法加速器 |
存儲資源 | 36KB RAM/128KB Flash |
通訊接口 | SPI/SCI/I2C/LIN/CAN/CANFD |
外設 | 10PWM+2CAP+延時濾波+3 個 32 位定時/計數器+5 個 16 位定時/計數器 |
模擬外設 | OPA+2PGA+3比較器+溫度傳感器+雙采樣保持 |
電機驅動方式 | 有感/無感方波;有感/無感弦波 |
表1 ADP32F036QP48Q主要資源
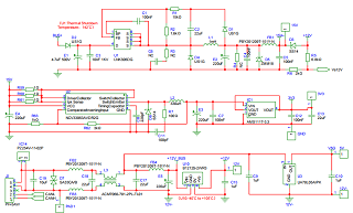
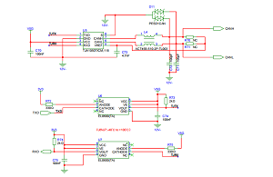
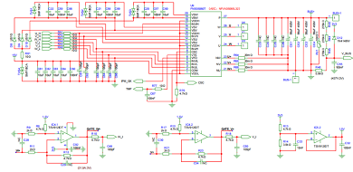
控制/功率電路
控制電路采用ADP32F036QP48Q芯片,功率電路采用智能功率模塊IPM,下橋臂電流采樣技術,CAN通訊電路,具體如下圖所示:

供電電路

CAN通訊電路

主控電路

功率模塊電路
測試條件和電流波形
進芯電子實驗室具備汽車空調壓縮機帶負載測試條件,可以實現自由更換壓縮機、背壓、平衡壓等測試條件,下圖是進芯電子壓縮機測試平臺。

基于以上設計思路,我司已推出板級方案,以下為產品運行時電流波形。

運行波形

啟動波形
技術支持
進芯電子可為客戶提供以上方案的原理圖、PCB參考板圖、源代碼、以及方案所對應的軟硬件開發技術支持,需進一步了解方案詳情,歡迎致電0731-88731027。

CN
EN


